自习室开放时间:7:30-22:00 借阅室开放时间:8:30-22:00
学校首页
图书馆邮箱
校外访问
网站首页
资源
纸本书刊
常用数据库
试用数据库
数字资源指南
CASHL
NSTL
CALIS
CADAL
服务
借阅服务
馆藏分布
借阅权限
借阅规定
自助借还
违章处理
科研支持
科技查新
查收查引
文献传递
文献传递与馆际互借
CALIS(中国高等教育文献保障系统)
NSTL(国家科技图书文献中心)
CASHL(中国高校人文社会科学文献中心)
读者培训
入馆培训
专题培训讲座
数字资源培训
读者荐购
空间设施
空间布局
学术报告厅
党员学习空间
网络服务
公共检索
失物招领
指南
馆藏布局
开放时间
读者手册
新生专栏
馆长寄语
新生入馆教育
办事流程
概况
馆情简介
现任领导
机构设置
部门职责
馆容馆貌
联系方式
文档
实用工具
工作流程
规章制度
PPT共享
业务表单
党建
党建动态
学习园地
组织概况
工会之家
互动
阅读推广
参考咨询
图书捐赠
问卷调查
学生服务
服务
借阅服务
馆藏分布
借阅权限
借阅规定
自助借还
违章处理
科研支持
科技查新
查收查引
文献传递
文献传递与馆际互借
CALIS(中国高等教育文献保障系统)
NSTL(国家科技图书文献中心)
CASHL(中国高校人文社会科学文献中心)
读者培训
入馆培训
专题培训讲座
数字资源培训
读者荐购
空间设施
空间布局
学术报告厅
党员学习空间
网络服务
公共检索
失物招领
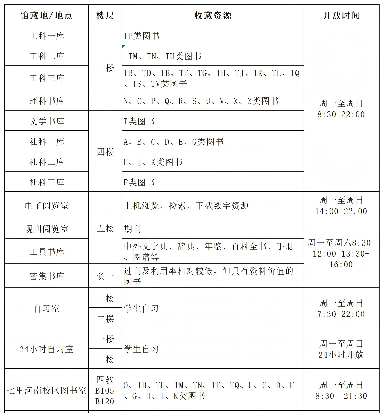
馆藏分布
您当前所在位置:
网站首页
>>
服务
>>
借阅服务
>>
馆藏分布
馆藏分布
友情链接:
甘肃省高校图工委
甘肃科技文献共享平台
CALIS甘肃省信息服务中心
CASHL西北区域中心
CADAL管理中心
NSTL兰州服务站